September 12, 2024
at
1:00 am
EST
MIN READ

Tether, the firm behind top USD stablecoin, USDT, turned a whopping $6.2B of profit in 2023. This figure is $700M greater than the profit made by world’s largest asset manager, BlackRock, in the same period. Not to mention, Tether did it with an estimated 100 employees, against BlackRock’s estimated 16,500 employees. In the first half of 2024, Tether has already reported a net profit of $5.2B, already breaking its record from the year before.
This disparity in headcount versus revenue highlights the unique leverage of the stablecoin business model. Unlike traditional asset managers that require vast human capital for client relations and active management, stablecoin issuers primarily manage a reserve portfolio. This structure allows for exceptional operational efficiency and significantly higher net income per employee compared to traditional finance sectors.

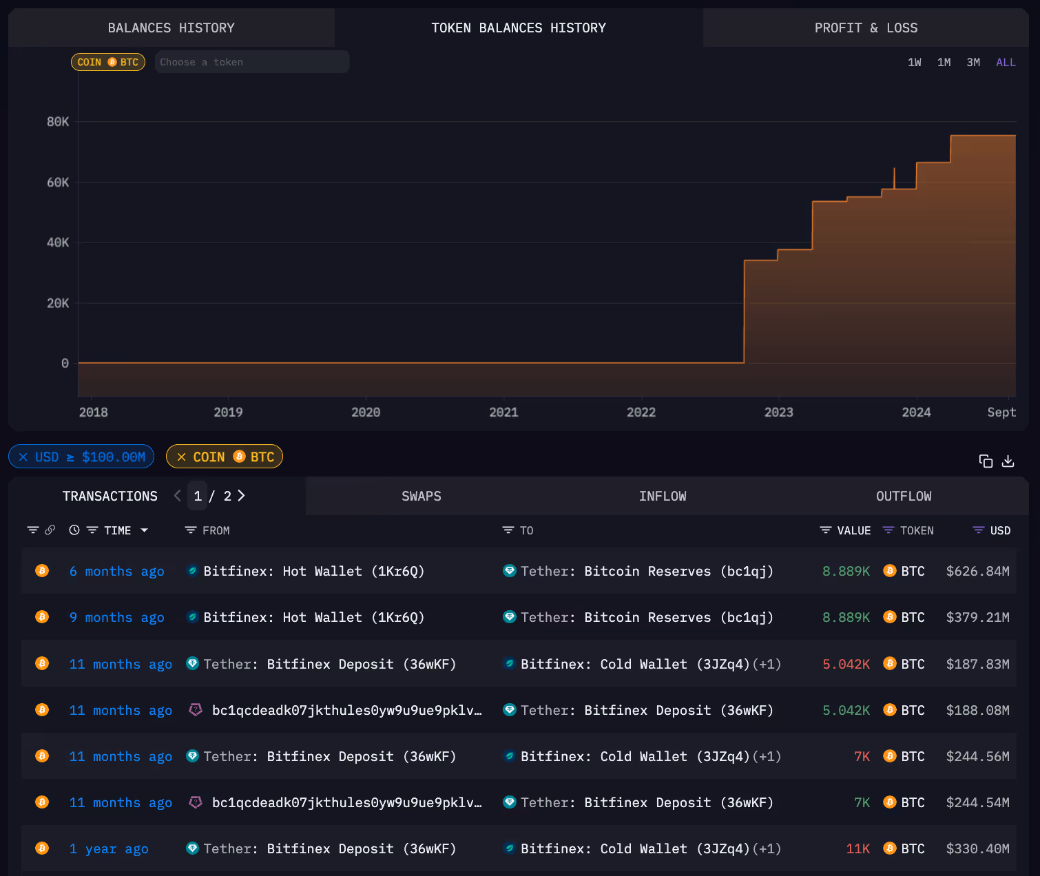
Moreover, Tether has been purchasing BTC with a portion of their profits since September 2022, and are currently holding 75.35K BTC, or $4.38B worth. This puts Tether as the 16th largest holder of Bitcoin, behind large centralized exchanges and Bitcoin ETF providers.

While Tether’s profits continue to skyrocket with its increasing dominance in the stablecoin arena, critics are skeptical if high profits are sustainable in the long run with the expectations of rate cuts incoming as Tether’s profits are largely derived from interest generated from their clients’ USD deposits through US Treasuries.
To understand this concern, it is important to note that stablecoin issuers typically invest user deposits in short-term government bonds, which pay a yield, while paying zero interest to the token holders. When the Federal Reserve lowers interest rates, the yields on these government securities decrease, directly squeezing the profit margin generated by the reserves backing the circulating supply.








.png)
.png)




%20copy.png)
%20copy.png)
.png)
.png)


















.png)
.png)
































.png)
.png)
.png)
.png)










.webp)
.webp)




















































.avif)
.avif)












.avif)
.avif)



